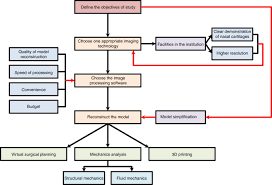
Nasal Cavity Diagram 3D / Nasal Cavity 3d Models To Print Yeggi - Nasal cavity stock pictures, royalty.

Nasal Cavity Diagram 3D / Nasal Cavity 3d Models To Print Yeggi - Nasal cavity stock pictures, royalty.. The sphenopalatine foramen is found in the posterior most region of the nasal Upper respiratory tract cross section infographic diagram with all parts helpful for medical science education. Vector 3d illustration with blackcurrant pills for throat. Some will even help mucus drain. The nasal cavity (or cavity of nose, latin:

External nose<br />the external nose has two elliptical orifices called the naris (nostrils), which are separated from each other by the nasal septum. It consists of nasal skeleton, which houses the nasal cavity. Responsible for sense of smell. It warms and moistens the air you breathe in. The nose is an olfactory and respiratory organ.

Nose Anatomy 3d Model
Nose Anatomy 3d Model from static.turbosquid.com
<br />the lateral margin, the ala nasi, is. A nose is a protuberance in vertebrates that houses the nostrils, or nares, which receive and expel air for respiration alongside the mouth.behind the nose are the olfactory mucosa and the sinuses.behind the nasal cavity, air next passes through the pharynx, shared with the digestive system, and then into the rest of the respiratory system.in humans, the nose is located centrally on the face. It consists of nasal skeleton, which houses the nasal cavity. Upper respiratory tract cross section infographic diagram with all parts helpful for medical science education. The nasal cavity has four functions: The sphenopalatine foramen is found in the posterior most region of the nasal The external nasal anatomy is quite simple. Responsible for sense of smell.

Like the nasal cavity, the sinuses are all lined with mucus.

The nasal cavity has four functions: Sinus pressure points for sinus relief. Add to wish list remove from wish list. Sinus surgery can improve or correct some sinus conditions. The nose is an olfactory and respiratory organ. It is a pyramidal structure, with its root located superiorly and apex sitting inferiorly.the root is continuous with the anterior surface of the head and the part between the root and the apex is called the dorsum of the nose. Interactive diagrams show sinus cavity locations and help visualize sinusitis, the most common type of sinus. Anatomy of the nasal cavity.mov It is located inferior to the nasal bone and gives rise in part, to the inferior nasal concha. It warms and moistens the air you breathe in. The nasal cavity is the uppermost part of the respiratory system, divided into two by the nasal septum. See more ideas about nasal cavity, sinus cavities, anatomy. The mucous membrane is thin tissue that lines the nose, sinuses, and throat.

About press copyright contact us creators advertise developers terms privacy policy & safety how youtube works test new features press copyright contact us creators. The technique´s applicability in replicating nasal cavity anatomy for clinical use has not been studied. Pinch in/out or mousewheel or ctrl + left mouse button The nasal cavity (or cavity of nose, latin: The nasal cavity is an initial part of the respiratory tract and it also lodges the olfactory receptors providing the sense smell.

Paranasal Sinuses And Nose 3d Ct Scan Stock Image C037 4627 Science Photo Library
Paranasal Sinuses And Nose 3d Ct Scan Stock Image C037 4627 Science Photo Library from media.sciencephoto.com
The technique´s applicability in replicating nasal cavity anatomy for clinical use has not been studied. Removes and traps pathogens and particulate matter from the inspired air. The nasal cavity (or nasal fossa) is a large air filled space above and behind the nose in the middle of the face. It makes up the upper respiratory system along with the paranasal sinuses, oral cavity, pharynx, and larynx 2, and is the. The nasal cavity is the uppermost part of the respiratory system, divided into two by the nasal septum. There are four pairs of sinuses (named for the skull bones in which they're located). Sinus surgery can improve or correct some sinus conditions. The nasal cavity has four functions:

About press copyright contact us creators advertise developers terms privacy policy & safety how youtube works test new features press copyright contact us creators.

A nose is a protuberance in vertebrates that houses the nostrils, or nares, which receive and expel air for respiration alongside the mouth.behind the nose are the olfactory mucosa and the sinuses.behind the nasal cavity, air next passes through the pharynx, shared with the digestive system, and then into the rest of the respiratory system.in humans, the nose is located centrally on the face. Anatomy of the nasal cavity.mov It divides the inside of the nose into two chambers. Respiratory system of the cat vector illustration. Like the nasal cavity, the sinuses are all lined with mucus. Sinus pressure points for sinus relief. There are four pairs of sinuses (named for the skull bones in which they're located). It warms and moistens the air you breathe in. It is the best entrance for outside air, as hairs and mucus line the inside wall and operate. It makes up the upper respiratory system along with the paranasal sinuses, oral cavity, pharynx, and larynx 2, and is the. 3d printing has produced many beneficial applications for surgery. Drains and clears the paranasal sinuses and lacrimal ducts. It is a pyramidal structure, with its root located superiorly and apex sitting inferiorly.the root is continuous with the anterior surface of the head and the part between the root and the apex is called the dorsum of the nose.

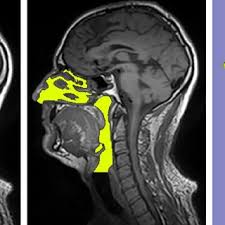
Pinch in/out or mousewheel or ctrl + left mouse button Some will even help mucus drain. The nose<br />the nose consists of the external nose and the nasal cavity, <br />both are divided by a septum into right and left halves.<br /> 3. Nasal cavity stock pictures, royalty. (results expressed in terms of deposited fraction in nasal cavity, n=3 for each nasal cast.) a high variability in deposition was observed for the nasal spray compared with the retronose prototype device for the different regions of nasal cavities, except for in the middle part (figure 3).

Visualization Of 3d Models Of Paranasal Sinuses Of Foals From Different Download Scientific Diagram
Visualization Of 3d Models Of Paranasal Sinuses Of Foals From Different Download Scientific Diagram from www.researchgate.net
Pinch in/out or mousewheel or ctrl + left mouse button It is the entry point for inspired air and the first of a series of structures which form the. 3d printing has produced many beneficial applications for surgery. The nose is one of the primary sensory organs responsible for the sense of smell, while it also plays major roles in respiration and speech production 1.the nasal cavity lies just behind the two nostrils and forms the interiors of the nose. With our scanner, we get digital 3d images of your sinuses and ears, which gives us instant access to the information needed to diagnose your problem. Add to wish list remove from wish list. It is the best entrance for outside air, as hairs and mucus line the inside wall and operate. Sinus pressure points for sinus relief.

The nasal cavity (or nasal fossa) is a large air filled space above and behind the nose in the middle of the face.

With our scanner, we get digital 3d images of your sinuses and ears, which gives us instant access to the information needed to diagnose your problem. Comments (0) reviews (0) the nasal cavity refers to the interior of the nose, or the structure which opens exteriorly at the nostrils. Nasopharyngeal swabs remain in high demand, and 3d printing has answered that call with millions of swabs. The septum is a thin wall made of cartilage and bone. The nasal septum divides the cavity into two cavities, also known as fossae. The nose is an olfactory and respiratory organ. Doctors use it to remove growths or to open a blockage. Pinch in/out or mousewheel or ctrl + left mouse button Warms and humidifies the inspired air.; Removes and traps pathogens and particulate matter from the inspired air. About press copyright contact us creators advertise developers terms privacy policy & safety how youtube works test new features press copyright contact us creators. Upper respiratory tract cross section infographic diagram with all parts helpful for medical science education. It is located inferior to the nasal bone and gives rise in part, to the inferior nasal concha.

The nasal septum divides the cavity into two cavities, also known as fossae nasal cavity diagram. It warms and moistens the air you breathe in.

Comments